• 注册
  • 认证 认证 关注:101 内容:72

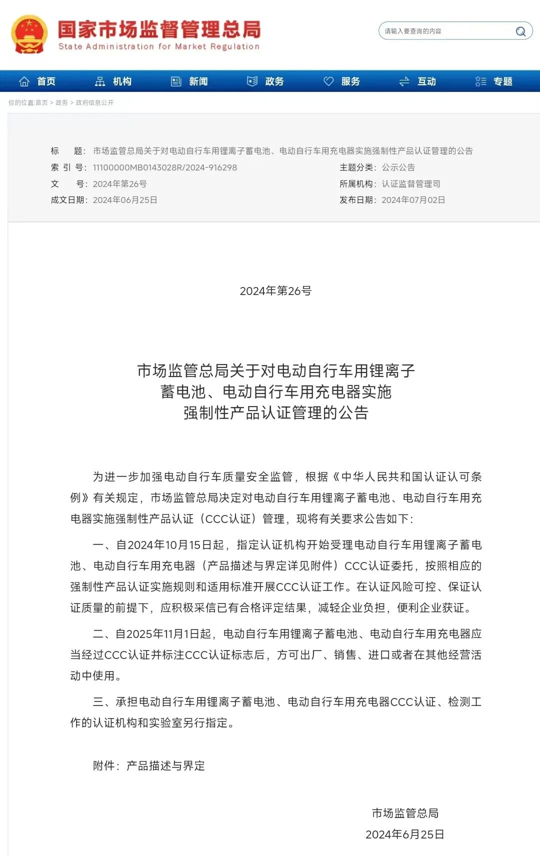
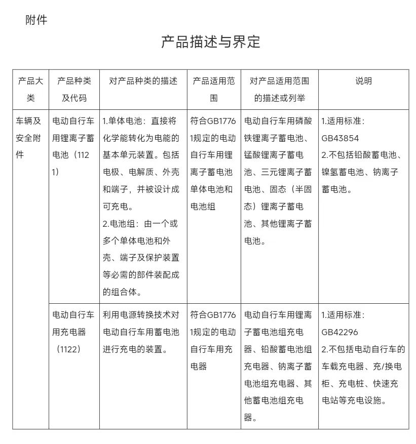
    市场总局公告:电动自行车用锂离子电池、充电器实施强制认证

  • 查看作者
  • 打赏作者
  • 当前位置: 电池社区 > 认证检测 > 认证 > 正文
  • 1
  • 认证
  • 市场总局公告:电动自行车用锂离子电池、充电器实施强制认证

    市场总局公告:电动自行车用锂离子电池、充电器实施强制认证

    详细咨询 [s-7-29] 13141890520/VX:A13141890520

    以了解


























    80KM软件

    回复

    请登录之后再进行评论

    登录

    点击下载

    名品推荐

    申请加群

  • 发布内容
  • 做任务
  • 实时动态
  • 偏好
  • 帖子间隔 侧栏位置: